フェラーリ12気筒楕円ピストンって?

清水:前回のディーゼルがいいねって話なんだけど、2026年に発売される新型CX-5はディーゼルがなくなっちゃうんだよね。新しく4気筒のディーゼルを作るにはもう一度、一から燃焼室を作り直さなきゃいけない。
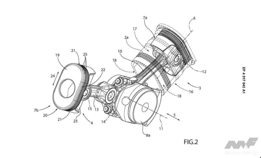
でさ、フェラーリが12気筒エンジン用の楕円ピストンの特許取得したじゃない。昔のホンダNRのものとは違う。で、全長が短くなるから、そのスペースにモーターを入れるハイブリッド用の12気筒。それを聞いて思ったのは、マツダの6気筒ディーゼルを楕円ピストンにすると4気筒のサイズにならないのかな? 楕円ピストン・ディーゼルってないのかな?
そんなようなことを考えていくと、まだまだエンジンっていうのは面白くて、狙いは400Nm、500Nm出す気持ちの良いエンジンを作る。今までは燃費を考えていたから排気量を大きくできなかったじゃない。それで可変バルタイにしたり、可変圧縮比にしたり、ナンチャラ可変したり…可変だらけだったんだけど、別にカーボンニュートラル燃料だったらドーン!とデカいエンジン載せてもいい。ただ、レイアウトの問題があってコンパクトにしなくてはいけない。で、楕円ピストンがいいんじゃないかなって。


高平:あれ、コンセプトを発表しただけで将来何に使うとかはまだ全然ですよね。
清水:どう見てもハイブリッドだよね。だから、“カーボンニュートラル燃料だからエンジン生き残れるよね”プラス、“どれだけパワー出してそれを買うお客さんが喜んでお金を出したいと思うクルマに仕立てる” か。そこまで考えたら、静かでトルキーなクルマにしようとなる。そうするとディーゼルかシリーズハイブリッドじゃないかな?と思うんだよね。
“楕円ピストン”って聞いた瞬間に、オレは4気筒も短くなるんだ!と思ったらパッケージで楽じゃない。なんでそれに気づかなかったんだろうって。
高平:いろんな問題があったからホンダは楕円ピストンをやめた。でもあの頃は、パワーアップのために気筒数を増やす意味で使っていただけだから、今はまったく違いますよね。

清水:マツダのスカイアクティブZ(SKYACTIV-Z)のエンジンだって、ガソリン自己着火とか相当ややこしいことをやっているから、先の日産のコーティング話じゃないけど、シリンダーとピストンのあの辺りに何かあるんじゃないかな。今までの常識を外せば、もう一発イノベーション、楕円ピストンもありえるのかなって。
高平:あの頃はピストンリング、オイルのコントロールが最大の弱点って言われていたけど。
清水:多分、ホンダのパテントが切れたか。フェラーリの何か新しいアイデアのパテントがあるのか…?
高平:フェラーリが作る楕円ピストン見てみたい!
清水:だってBYDが水平対向エンジン作るんだからさ。
高平:超薄かったらどうしよう。フェラーリのGP用ピストンは現在のだって薄いですよ。バイクと同じくらい薄い。ピストンリングなんか1枚しか付いていなかった。

V12楕円ピストンは96バルブ!?


清水:フェラーリはコンパクトにするからね。ピストンリングを作っている有名な会社ってどこだっけ?
高平:帝国ピストンリング(現TPR)、リケンNPR(日本ピストンリングとリケンが統合)…日本は2社くらいしかないんじゃなかったでしたっけ。
清水:株価が上がってないかな!
高平:今はコーティング技術が発達しているから、結構いけちゃうのかな。
清水:フェラーリは何のために楕円ピストンか?っていうのは、12気筒をサステナブルにするためでしょ。そうするとハイブリッド技術と組み合せ、全長を短くするしかない。だからそこに行き着いたんだろうね。だけどW12気筒は絶対やらない。W12だとちょっとコンパクトになるけど、あれはピエヒが作ったパテントだから。
高平:そうですよね。しかも、あの回転感は絶対フェラーリというかイタリア人として許せないですよ。

清水:でも高圧燃料噴射のディーゼル並みの2000気圧とかのコモンレール技術があるから。こういうの、マツダにやって欲しいよね。「楕円ピストン・ディーゼル、どうですか?」って。
清水:フェラーリの楕円ピストン、見た目は飯盒(はんごう)みたい!
高平:V型24気筒相当ってこと? 片側だけで6飯盒だから、普通に考えたら12気筒分あるってこと? 1気筒8バルブなんですか?
清水:8バルブ×12=96バルブ?
高平:カムシャフトが歪まないか?とかいろんなこと想像しちゃいますよね。
清水:でもさ、第2次世界大戦の星型24気筒なんか見たら、あっちの方がおかしくなっちゃいそうな感じだよね。それでプロペラの間からどうやって機関銃の玉を出すんだろう!?って。ソレ、クランクと同期しているらしいんだけど。
高平:図面描いた人たちがすごいですね、手書きですよ!

清水:スバル(中島飛行機)の中川良一さんたちだよ。
ピエヒが1980年にアウディ・クワトロを出した時に、縦置きのFFというレイアウトでエンジンは全長を長くしたくないから5気筒にして、ロングストロークにして。あの時に “え、5気筒縦置き?”なんて思ったじゃない。その後ホンダも5気筒を出して。何で5気筒が必要だったんだろう。ボルボは6気筒を横に置いたことがあったよね。あれは衝突安全のため、バリアクラッシュのためにやったって聞いたけど。
高平:と言われていますけど、今となっては本当にそうだったのかな?と思います。

清水:単なるカーボンニュートラル燃料だからエンジンで生き残れるよね…じゃなくて、どんな新しいエンジンが作れるか?っていうことに興味あるよね。
高平:要請される性能と、あと全体パッケージに落とし込むみたいな。
清水:そう、それはなかなか中国にはできないじゃない。BYDはドイツと一緒にやったみたいだけど。日本とかドイツはいろんなユニークなエンジン作るのが得意だからね。

高平:今YouTubeで、昔のF1と今のF1を比べたり、音を比べたり、透視図になっているF1シャシーが走る、みたいなのもあるんですけど、昔の12気筒、10気筒、8気筒ってなっていくに従って、どんどんホイールベースが長くなって。今のV6、ドライバーの後ろの長さが昔のNA 12気筒時代の倍はありますよ。なぜこんなに長くする必要があるの?と。エンジンは気筒数が半分になっているのに、なぜ逆にホイールベースが長くなっているのか。まぁエンジンだけじゃない要求があるからなんですけど、でも今のF1マシンはちょっとデカ過ぎるなって思うじゃないですか。
編集部:ホンダも何とかやって欲しいですね。

変態的 “リキッドピストンエンジン”とは?

編集部:モーターファンイラストレーテッド誌で「変態内燃機関列伝」という連載があるんですけど、それが凄く面白いんですよ。 “リキッドピストンエンジン”っていうのがあるんですって。
清水:液封? 液体?
編集部:ロータリーエンジンの逆おむすび、外側がよく回る…とかっていう開発をしている人がいたり。こんなエンジン考える人いるんだ!って。

清水:でも、気を付けなければいけないのは、こういう情報が出ているってことは、中国は世界中のエッジテクノロジーをウォッチングしてるじゃない。金はあるし人も多いから、これと思ったらもうガッと持ってきて研究開発やっちゃう。まぁ生産技術側はそこまでじゃないけど、図面までは作っちゃうんだろうね。量産技術はまだ中国は弱いって言うし。
【清水和夫プロフィール】
1954年生まれ東京出身/武蔵工業大学電子通信工学科卒業。1972年のラリーデビュー以来、N1耐久や全日本ツーリングカー選手権、ル・マン、スパ24時間など国内外のレースに参戦する一方、国際自動車ジャーナリストとして活動。自動車の運動理論・安全技術・環境技術などを中心に多方面のメディアで執筆し、TV番組のコメンテーターやシンポジウムのモデレーターとして多数の出演経験を持つ。自身のYouTubeチャンネル「StartYourEnginesX」では試乗他、様々な発信をしている。2025年も引き続き全日本ラリー選手権JN-Xクラスに「SYE YARIS HEV」にて参戦、シリーズクラス2位を獲得した。
【高平高輝プロフィール】
大学卒業後、二玄社カーグラフィック編集部とナビ編集部に通算4半世紀在籍、自動車業界を広く勉強させていただきました。1980年代末から2000年ぐらいの間はWRCを取材していたので、世界の僻地はだいたい走ったことあり。コロナ禍直前にはオランダから北京まで旧いボルボでシルクロードの天山南路を辿りました。西欧からイラン、トルクメニスタン、ウズベク、キルギス、そして中国カシュガルへ、個人では入国すら難しい地域の道を自分で走ると、北京や上海のモーターショー会場では見えないことも見えてきます。モータージャーナリスト清水和夫さんをサーキットとフェアウェイ上で抜くのが見果てぬ野望。
・・・・・・・・・
フェラーリ楕円ピストン、最初見たときは「???」だらけでしたっけ。でも、そんなとてつもなく面白いアイデアがエンジンの世界にもまだまだ生まれているっていうのも素晴らしい話。その4.に続きま~す!




